IMPAX 6.5.1 Server Knowledge Base home > Configuring IMPAX Server with Administration Tools > Source Manager
The standard workflow of the study_status_id field, an IMPAX study attribute, is from STARTED to COMPLETED to READ.
If the study_status_id is blank when the study first arrives in the system, it is set to STARTED by the IMPAX SCP. If the field already has a value, that value is retained; for example, ARRIVED.
When the IMPAX SCP closes a study that is STARTED or SCHEDULED, it sets the study_status_id to COMPLETED; however, if the study_status_id is something other than STARTED or SCHEDULED, that value is retained; for example, ARRIVED:

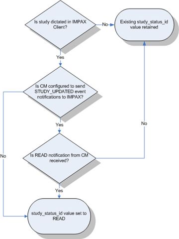
If the study is dictated in the IMPAX Client, the study_status_id is set to READ; however, if Connectivity Manager is configured to send STUDY_UPDATED event notifications to IMPAX, the study_status_id is set to READ only when the notification is received. Also, if Connectivity Manager sends a value other than READ, the study_status_id is not updated:

![]() | Note: If the IMPAX SCP never receives a STUDY_UPDATED notification of READ from Connectivity Manager or the study is never dictated in the IMPAX Client, and the study_status_id when it first entered the system was not blank, the existing value is retained; for example, ARRIVED. |
See also
Configuring HIS stations to receive Study Observed Notifications
HIS notification and verification options
Topic number: 121958 Applies to: IMPAX 6.5.1 Server Knowledge Base |